忍者ブログ

明日の設計図

たまにロボットを考えるブログ・・・。

[PR]

×

[PR]上記の広告は3ヶ月以上新規記事投稿のないブログに表示されています。新しい記事を書く事で広告が消えます。

また新しい2足を作った

文化の祭典でした。
みなさんお疲れ様です。

今年は新しい2足を持参しました。

Adelは7台目です。開発コードStrangeness
1950g
16軸
腕:ヨー・ロール・ロール
足:ロール・ピッチ(平行リンク)・ピッチ・ピッチ・ロール
ももだけ平行リンクにしてます。
サーボはHitec HS-7954SH
リポ対応のスチールギアです。
1個70グラムなので、16軸で1120gです。
特に軽くするつもりもなかったですが、2kg切れてよかった感じ。


バッテリも新潮しました。

A123のLiFeはコスモエナジーとタミヤしかない(?)のでタミヤ。



一応動画。
youtubeのEditを使ってみたんだけど、よくわからない。
編集の途中だったのか?編集結果の更新に時間がかかるのか…。
反映されない。

作業量は
設計・加工・組立に4日間、実働日中32時間(+CNC放置30時間)
回路製作に1日間、実働日中10時間(前回の回路のマイナーチェンジ版)
プログラム・モーション作成に3日間、実働深夜16時間(プログラムは前回からのマイナーチェンジ版)
という感じ。

まだプロトタイプなんで、これからいろいろする予定。
軸数軸間決め、すぐ作れる設計、すぐ動かすソフト・・・
で試してから、軸数軸間そのままで各部の設計を詰めていくっていう製作の流れを取ります。
そうしないといいロボができても、局所的な設計の良しあしがわからなくなってしまうからです。
「一部を変更して試す」ことを繰り返すことで、細かい設計の効果を確認したいんです。

頑張ります。
・・・でも次の目標はいつにすればいいのやら・・・。



拍手[0回]

PR

回路づくりから

就活生です。

会社説明会と面接とで、週間の半分がつぶれます。
この努力、誰特?

ところで、GWに入り会社もお休みの模様で就活もお休み…中だるみ。

ふー。次の更新の時までには、落ち着きたいです。



さて、ロボワンチックな2足歩行を作るのも1年ぶり以上ですね。
GW中には歩くところまで行きたい…いやたぶん行くんですけど。

一昨年の大祭以来ですから、修士初。

回路作りも久しぶり…いや、あり合わせの設計図まとめただけですが…
2日目でなんとか動作確認までできあした。

いや、PWMいっぱいだすプログラム書くとかだるいですね。
Hitecはやめられないので…回路にピンヘッダをいっぱいつけて。

受信機のレベルシフト回路は、こちらのサイトを参考にバージョンアップしました。
前回受信機だけお亡くなりした経験があるので…何が壊れてるかわからないので、原因がさっぱりつかめないのです。

ふー。
これから設計です。
部品点数が増えるのは嫌いなので、特に面白くする予定もないです。

Hitecサーボの実力を大学から離れる前に後輩に焼き付けて…

拍手[0回]

二足の設計のいろいろ③

それでは、③コマ目になります。

これまでに自分自身が作ってきた二足歩行ロボットをまとめます。その1。

■初代のロボット(第14回robo-oneに参加して、懐かしの坂道を歩く資格審査で落ちました。)

 一番最初に作ったのは片腕3自由度、片足7自由度、腰1自由度の全21軸のロボットでした。
DSC00060.JPGDSC00059.JPG
何よりもすべてがはじめてでした。
まだCNCは使えず、バンドソーとボール盤と曲げ機で、どれもはじめてでしたががんばりました。
若さが溢れています。
アルミの保護シートが歴戦の中で剥がれるたびに、自分の成長を感じたものです。
全長:340mm
重量:2020g
モータ:HSR-5498SGx20,HSR-5990TGx1
マイコン:AKI-H8-3694
コントローラ:VS-C1
制御回路はリトルバーニングコアの24軸ジッターフリーを参考にしていました。
はじめて作った割にはスタイリッシュだと思っております。

 では四肢の軸配置を考察してみます。

◇腕
21arm.JPG腕はこのように3自由度であります。当時はもう1自由度ぐらい大目なのが主流だったと思います。
左の図からすれば、ピッチロールピッチになります。
1自由度増やすとすれば、ピッチロールヨーピッチになり、ロールとピッチの間に腕を捻る軸を取り付けます。

攻撃手段は横突きがメインになりますから、単なる振り上げよりも、水平回転軸2自由度の攻撃が効果的でした。

yokoduki.PNG
2自由度付けてストロークを稼ぐのがかなり勝負の決め所だったと思います。


とまぁ、始めの腕はそんなモンで3自由度あれば、「どんなところにでも手を出せるだろう」という考えでカンタンな軸配置にしました。



◇脚
21leg.PNG片足の自由度はシリアルリンク非直交膝ダブルサーボのヨー軸尽き7自由度になります。
主に横移動と旋回が出来たら勝負になるので・・・(はじめだからそれ以外ができる様になるのはだいぶ先のはなし。)

横に移動するときはロールを2つ回せばいいです。
膝を屈伸させるタイミングを合わせると上手く加速できます。

その動作にヨー軸を用いて両足をハの字に開くを組み合わせれば、信地旋回をすることが出来ます。
足裏は基本的に滑りやすいものですので、開くスピード、大きさは逐一調整が必要です。


◇そのほか機構的な面で工夫されているところ・・・

◎テフロンのスラストワッシャが随所にちりばめられております・・・・。
弁当箱みたいな胴体と、ヨー軸3つの股関節ブロックの間に挟まってる白いものです。

腰ヨー軸、足ヨー軸、腕ピッチ軸・・・全5個。これは当時何にも知らない僕が、ネットで探して見つけた樹脂材料の加工屋さんに、何にも考えず、厚み・外径・内径をメールして作ってもらったものです。
なので、サーボのホーンとかにばっちりな大きさです。一個500円ぐらいで作ってもらいました。

これは効果覿面です。
やらない人はアホとしか言いようがありません。
サーボモータの出力軸はほとんどの場合ピン拘束したぐらいの剛性しかありません。グラグラします。
グラグラしてると、モーションしてもへんな感じ出し・・・、そのうち出力ホーンをとめてるネジが緩んでしまいます。
その先にあるのが、ホーンのセレーションがなめる・・・という事件です。

◎ほとんどのフレームがA5052の曲げコの字パーツになっています。
これとコンビネーションで重要なのが、反対軸を用いた両持ち構造です。

どうして両持ちを必要とするかは簡単、
算数をやった人なら一発です。1本の線を決定するには2点必要なのです。
この一本の線が、サーボの回転軸のことです。1つの軸につき2個の支え(この2個の支え同士は頑丈に結合されている必要があります。)がないと線が決まらないわけです。

そこでさっきのワッシャのこともよりわかります。
ワッシャの入っている軸は、両持ちに出来ないわけです。なので1つの線が決まらず、いろんな線になる⇒グラグラということであります。
ワッシャを入れるとひとつの線と点の関係ではなくなって、円柱と面の関係になります。机の上にトイレットロールが置いてあるのとなんら変わりません。(ココで忘れてほしくないのは、トイレットロールの下の面と机の表面がしっかりくっちて居られるのは、紙の軟らかさと重力のおかげです。)

◎足裏の素材とか
asiura21.PNGよく見るほかないですが・・・
茶色のものはフェルト素材に滑り止めのブツブツ樹脂がついたものです。
緑色のは判子を押すときの下のゴム板です。

両方ダイソーでそろえました。
他にもさまざまなものが試され、捨てられていきました。

いまでも、この足裏はかなり完成されたものだと思います。
両足でたつときは、フェルトが接触している率が高くすべり安いですが、片足のときはより踏み込まれ滑りづらくなります。
また、着地時の衝撃緩和に判子のゴムはちょうど良いです。必ずしもうれしくは無いですが、少し厚みがあるといいと思います。がフェルトなどモフモフなものが分厚いのはダメです。バランスボールの上に立っているような状態になります。


■3代目のロボット
2代目はまぁ、うまく行ってないわけです。

syasinn24.PNGこちらが、3代目のはじめの状態です。この後3度ほど改良が加えられます。
片腕4自由度、片足7自由度、腰2自由度、全24自由度であります。

腕も脚もシンプルですが、変則的なものです。

腕はピッチロールロールロールです。
脚はヨーロールピッチピッチピッチロールヨーです。
シリアル直交膝シングル足裏ヨーです。
腰には、ピッチ軸が追加されております。
何で、腰がヨーピッチの順なのかは、ゴルフを思い浮かべていただければお分かりになると思います。

全長:370mm
重量:2100g
モータ:HSR-5498SGx21,HSR-5990TGx1
マイコン:AKI-H8 3694
コントローラ:VS-C1
回路はLBCです。


◇たいして面白いところがありません。
このときから、材料の多様性を唱え始めていました(1人で)。
アルミとCFRPはフツーに使われる材料でした。環境がよくドライカーボンの板も、プリプレグもありましたので、少しはCFRPを使うことも出来ました。
ですが、樹脂材料の利用はなかなか難しいところです。
サークルには既にマグネシウム合金をつかった例もありましたが、入手困難かつ高価であったため嫌われていました。

樹脂材料は切削性がよく、僕の使っていたCNC(オリジナルマインドのブラックです。)ではアルミに比べて圧倒的な開発速度を実現できる可能性がありました。

サークルでは大会の1月ぐらい前には、CNCを利用する争いが寝てもさめても続く状態です。ブラックは良く戦っていました。おおよそ1人1台のロボットを製作します。同時に5台ぐらいのroboone向けの2足歩行ロボットが削られるわけですから、戦争みたいなものです。
設計はとっくに完成しているのに、加工が始められないということもザラにありました。

その中で、POMやABSそしてPCという樹脂は慢性的な加工時間不足を解決できるのでは?と思っていたわけです。

加えてアルミの半分程度の比重であるため、ロボットの軽量化ができるのでは?という希望もありました。

POMを1畳買いまして(5ミリ頼んだら5.5ミリが届きました…いい勉強でした。)、加工具合などいろいろやりましたし、しっかり設計に組み込みました。足裏や、ふともも、スネに使われています。
加工速度は単純に5倍ぐらいになります。5ミリのPOMと1.5ミリのA5052ですからやばい。加えて、アルミは切削油を使ってましたが、そんなものいらなくなりました。加工後の処理工程の短縮にもなりました。


しかしながら、そのときは剛性がなく使いどころがかなり難しいという結論になりました。特に胴体⇒下半身に掛けては使いどころはほぼないと思われました。
加工が速くても、比重が小さくても、剛性が無くてはネジひとつ、しっかり締められなかったわけです。
M2のタップは強度が無く、直ぐになめてしまう恐れがあるのでM3のタップを立てます。なのでそれなりの厚みが必要なりました。これは返って重量の増加を招いたのでした。


A5052の1.5mmの曲げを利用した設計理念はかなり完成されたものだったといえます。



この段階では、2年生春ぐらいだと思います。まだ、いろいろと試行錯誤で安定は程遠いものでした。


確定したことは
・両持ち構造
・片持ちスラスト構造
・A5052コの字パーツ
これは絶対にはずせないものです。
にわかにZMP規範の動歩行をしたいと思い始めていたので、逆運動学で指示のとおりに動かすために十分な剛性を得るのが絶対的なものになっていました。

では、次回にかなり安定したモデルを、
そしてまんぞくして設計が飛躍し始めたものをまとめることにします。











 

拍手[0回]

二足の設計のいろいろ②

さて、今日は日曜日だし体調も優れないので自宅で時間をつぶすわけです。


②すごい昔
ですが、すごい、といっても4年程度昔の話です。

特別調べたわけではないですが、趣味で2足歩行ロボットを始めようと思っている一般の人に目に付きやすく、よく出来たロボットは”robonoba”で間違いないと思います。
Hitecから出され、ロボザックとして普通の本屋さんで購入することが出来ました。
普通の本屋さんから買えた、というのは相当なアドバンテージだったはずです。

TVCMもバンバンやってましたしね。そして、価格。
HSR8498を16個ですから、ちょうど10万円ぐらいです。それに加え、フレームはとてもスタイリッシュでアルマイトもされていますからすごい値段だと思います。

なにより、ロボット用のサーボモータで今までに無い組み立てやすい形状だったのは今でも使いやすいものだ、という印象を与えます。
KHRは普通のラジコンサーボの形状を踏襲していましたし。


まぁ、市場のトーシローがいろいろ書くのはこの辺にしておきましょう。


何より、今でもかなりいいモーションを入れ込むことが出来ると思う、よく出来た設計だったと思います。
といっても、KHR-1と同じ軸配置なんですけども。

という話たちは、ホントに昔の話で僕は良く知りません。

ロボワンの最初の本にいろいろ書いてあると思います。↓
『ROBO-ONEのための二足歩行ロボット製作ガイド』


・・・・・

本当に僕が参加したのは17回大会からですから、普通に戦える2足はみんな旧4000番を使うロボットでした。

/*------------さて足の話--------------*/

ロボワンで活躍するロボットの足は、直交軸と膝ダブルサーボが主流です。
もちろんシングルもまだまだ活躍していました。

足のヨー軸を無視すれば
シングル(ダブル)
付け根⇒ロール⇒ピッチ⇒ピッチ(⇒ピッチ)⇒ピッチ⇒ロール⇒足裏になります。
付け根部分と足裏部分は直行した軸配置になります。
【胴体】
○◇
|


|
○◇
【足裏】
になります。簡単に作ろうとすれば、膝から上と下はミラーパーツで構成することが出来ます。

直交部分の設計は既にシンプルな手法が4000番に合わせ確立されていましたし、他のサーボに適用することも容易でした。

【画像※今インベンターが開けないので図がない…画像検索してみれば雰囲気つかめるはず。】

■この後は直交軸ダブルサーボについて話を進めます。

片足サーボモータ6個という設計です。
・自由度
ヨー回転が出来ない5自由度です。なので1軸が冗長です。

・シリアルリンクです。少しずつ角度を調整して、モーションを作るのにはとても若い安いリンクです。

・足の長さ
直交軸の利点としてはさほど聞かないのですが、直交軸にすると全足長さのうちのピッチ間長さを長くすることが出来ます。ピッチ間長さを全足長さで割ったものを”ピッチ間率”と呼ぶことにしましょう。
直交軸
【胴体】
○◇
|


|
○◇
【足裏】全長さを6dとおきましょう。
直交ではない⇒例えばrobonoba
【胴体】


|

|


【足裏】こちらは7dです。

ごらんのとおり、軸数がひとつ多いにもかかわらず直交軸ダブルサーボの方がピッチ間率が高いです。

◇◇◇さて、それではなぜピッチ間率が高い方がよいかという話です。
ロボワンのルールでは、<足裏の大きさ>が<足の長さ>と<全重量>から制限されます。
当然ながら、足裏が大きい方がいいです。もちろん大きいというのは、足裏面積をロボット重心の高さで割ったものが大きいという意味です。これを<大足裏率>と呼びましょう。
動的に制御理論が組まれていないので、安定性の原理は支持多角形から重心から離れにくいことがすべてなわけです。
また足の長さというのは一番上のピッチ軸の位置から足裏までということになっています。ということで元の図の比較をすれば、足全長さが長い方が重心が高くなることをカンタンに表現するために、重心の高さが足全長さであるとしておきましょう。
直交軸ダブルサーボは6d、非直交シングルは7dです。
このときの足裏面積は、ピッチ以下長さで広くなります。
<足裏面積>=<ピッチ以下長さ>※面積なので2乗で効いてくるかと思いますが、もともとオフセット大きさがあることと、ローカルな議論なので比例するとします。

以上のことからピッチ以下長さをピッチ間率にほぼ比例すると考えれば
<ピッチ以下長さ>=~<ピッチ間率>=<ピッチ間長さ>÷<全長さ>
よって
<大足裏率>=<足裏面積>÷<重心高さ>
=<ピッチ以下長さ>÷<重心高さ>
=<ピッチ間長さ>÷<全長さ^2>

というわけで
<直交ダブルの大足裏率>=6/6/6=0.167d
<非直交シングルの大足裏率>=6/7/7=0.124d
したがって
およそ足裏の大きさは直交軸ダブルのほうが1.3倍ほど大きくなります。

・・・・というのはほとんど数の遊び程度のお話です。が!
リンクの長さをサーボの大きさと同じと考慮していることに注意してほしいです。
このときに<リンク長さ>÷<サーボの大きさ>という概念が強く影響します。
これすなわち、マジメに設計すればトルクが大きくなおかつ、ロボの重さが軽ければどんどん長くなりますので、結局のところ<サーボの出力重量比>のようなものです。
また、リンク長さが大きく足れば取るほど、直交軸ダブルの足裏拡大効果は減少します。逆なら拡大されます。

このことをまとめれば、
しょぼいサーボなら、直交軸ダブルが必須であり、
パワフルなサーボなら、直交軸ダブルにこだわる意味は無いわけです。

さらに、高出力なロボットを作ることになれば、
剛性、強度、加工しやすさ、メンテナンス性・・・・・などもろもろの問題から、シンプルである方が結局いいことになります。シンプルであることからは、非直交シングルにずーっと分があります。

以上が軸配置の設計における直交軸ダブルの意味になります。

・モーションは???
次にモーション作成について話しましょう。
ロボワンで勝つために最も重要なのは、安定していて高速で移動できる方法です。
それが、旋回と横移動なわけです。前歩行なんてもってのほかです。
加えて、防御用の低姿勢になることです。

今回はヨー軸は無視していますので、旋回は足裏の影響を強く受けすぎて一般的な議論が出来ませんし、僕自身ヨー軸無しの旋回を試行錯誤したことが無いので良くわかりません。

直交軸にすれば、逆運動学がカンタン!とかいろんなドエライ本に書かれていますが、そんなまともに逆運動学なんてやってません。直接思いついた角度を指令値にして、テキトーなタイミングで再生しているだけです。

なので、直交軸の効果はそこには現れません。

非直交に比べて、多く違うのはピッチ軸を動かしてどれだけ、足を短く出来るか?ということです。
短くするというのは、如何にしゃがめるか?あるいは足裏と重心の距離を如何に短く出来るかです。
これを足裏距離と呼びましょう。

完全にしゃがんだときの足裏距離は
【胴体】
○ー○◇
○ー○◇
【足裏】すなわち2dです。

ところで、シングルのときはどのくらいしゃがめるかは一意ではないです。設計によります。
完全に膝のサーボを折りたたむことは出来ないですから、例えば
【胴体】
(パターン1)
  ◇
  ○
。<
  ○
  ◇
(パターン2)変な感じだ。
  ◇
  ○
○L○
  ◇
【足裏】こちらは5dあるいは4dです。

すごく解りづらいですが呼び名を付けると、
足裏距離は<防御量>です。
もうひとつ如何に速く短く出来るあるいは長く出来るかというのがあります。
<防御速度>と呼びましょう。

こちらの両方が大きければ、粘り強く戦えるロボットになります。

このことを考えれば、直交軸ダブルなら、<防御量>は2倍近いですし、
ダブルサーボなら、<防御速度>も2倍です。

守ることに関してはかなり有利であるといえると思います。

しかしながら、移動に関してはそうとも言い切れないです。
横移動がメインになるので、簡単にかつ高速に横移動をまっすぐやりたいです。
このとき
・ロール軸は速度を発生
・ピッチ軸は加速度を発生
します。
これすなわち、ロール軸は低減速比がよく、ピッチ軸は高減速比がよい訳です。


また、まっすぐ安定した横移動を実現するためには
・ロールのバックラッシュは小さな影響
・ピッチのバックラッシュは大きな影響
になります。

◇◇◇さて、モーション作成時にそれぞれの軸のバックラッシュおよび不感帯の影響、そして設計上の剛性の低さとクリアランスを考えてみましょう。

カンタンに言えば、如何にフニャフニャしているかということです。
そして、如何に指令値追従しないかということです。このときの姿勢がどうにも思い通りにならない感じを、
姿勢偏差と呼ぶことにしましょう。

そして、サーボの制動によっては全身で振動してしまうこともしばしば。プルプルとかグォングォンとかなります。

移動周期が上手くそのフニャフニャ振動数と合えば、大きな1歩をれんぞくして安定して踏み出せるようになり、高速移動を実現しますが・・・。

まず、ピッチ軸による姿勢偏差です。
d3c7baa2.


























例えば、よこ見て左が前で、右が後ろの絵を考えます。
左に重心がずれれば、
・足首の偏差は、左下
・膝の偏差は右下
になろうとします。
また、ちょっと移動した後もこの傾向は変わりません。

また、右に重心がずれれば、
・足首の偏差は左右どちらかイマイチ解らない。
・膝の偏差は右下
になります。また、ちょっと動いたとすれば、足首の偏差は膝の偏差に引きこまれ
結果右にずれます。

以上のことから、姿勢偏差は後ろに傾き安い傾向になります。

ではロール軸はどうか?
b2b8cf4a.


























正面から見たとします。
このとき横歩きなので矢印の方向に足が動きます。
そうすると、右足だけ支持している状態になりますが、
そうすると胴体は半時計周りに回転します。
また偏差の影響で左下に移動し始めます。

まあ、移動する方向に姿勢の偏差が出るわけです。
なお、この後矢印の逆方向に左足を動かし着地するのでそのときは左足にほとんど重心が乗ります。
そうすると、バックラッシュの影響で胴体の速度が柔らかくブレーキされます。
バックラッシュにスピードが保管されます(ホントカ?)。

というわけで、ロールのバックラッシュは横移動に適度にあった方がいいと思うわけです。

これが、姿勢偏差の影響になります。◇◇◇

以上をまとめますと、
ロール軸は、力は要らず、バックラッシュの効果があった方がよい。
ピッチ軸は、力が要り、バックラッシュの効果は減らしたい。

ということになります。

したがって、ロール軸は長くして、速度を稼ぎたくなります。
ピッチ軸は短くして、トルクが十分取れるようにしてなおかつ姿勢偏差を減らしたくなります。←これかなり重要。

そうすると、ピッチ間率を減らし非直交シングルあるいは<防御速度>を稼ぐために、非直交ダブルがいいわけです。


この問題は前歩きを進める上で別の見方になりますが。



■というわけで、当時は非直交から直交そしてダブルサーボの流れになりました。
幾何学的な話だけすれば、非直交ダブルはいい作戦だと思われます。

また、重量の問題を考えればサーボがひとつ変わるというのは両足2倍で効いてくるので、だいぶ違います。

この当時はトルクが十分でなければ、非直交シングル
トルクが十分ならば、直交ダブルになったように思われます。

ちなみに、このときのロボワン優勝期待は、重量級軽量級ともに平行リンクを用いた革新的ロボットでした。
最近は当然の如くですが。

では以上のことを踏まえて、僕がどんな設計をしたのかを次回にしようと思います。
だいぶ長くなりました。書いた時間も長いですねぇ。いい暇つぶしです。










拍手[0回]

二足の設計のいろいろ①

こんちくわ。



今度から少しずつ、昔話も交えてROBOONEへ向けた2足の夢想設計を進めていきます。
特に僕の所属していたサークルの持っている知見、僕自身の意見をまとめます。

シラバス?

①イントロ
②すごい昔
③自分の作ったロボット1
④自分の作ったロボット2
⑤サーボモータのあれやこれや

~⑩夢想設計
~⑮無双設計

ってなかんじで、書きたいと思います。


イントロダクション。

主に足と胴体について進めます。腕は良くわかりません。
キーになるのは
・足の軸数
・リンク構造
・足の長さ
・足の重さ
・全体の大きさ
・全体の重さ
・移動モーション
・足裏のすべり具合
・材料コスト
・機構部品コスト
・破損リスク
・各部品の劣化具合

とある理由から、近藤の4000系を選択して進めます。







なんて、ホントにやるんだろうか…需要があるとも思えないので、自分がいろいろやった記録を残すという意味で楽しみます。

拍手[0回]

Adel-Ⅱの現状

23年度津田沼祭より変更なし。

■改善すべき点

1。基板とりつけ、電源取り付け部の改修
CIMG4538.JPG
頭部を正面から見た図
バッテリがこの部分に収まるようになっている。





できればバッテリは新規購入したい。今のlipoは劣化が激しく、少し動かすとリセット地獄。
バッテリ、回路形状、配線長さ、配線経路を勘案した、胸部および頭部を現状のものと交換する。

2。制御基板・・・もう一回作りたい。リセット対策のためいろんなところに試験的にコンデンサを付けて回ったので大変なことになっている。
CIMG4537.JPG
制御用がRX62T
コントローラと電源の監視がSH7125

現状はこれと言って動作に問題はなし。
レイアウトが気に食わないのと、コンデンサをなんとかしたい。
まぁ、動くから後回しだろう。


3。足先端
CIMG4539.JPG
黒のスポンジが取り付けてある。
着地の衝撃吸収と、グリップ反動の緩和が目的。

完全に実験途中なのでなんとかしたい。




脳内議会で予算折衝が行われている物品
・新規バッテリ
・反対軸、フリーリンク用の内径4のシムリングいっぱい。

拍手[0回]

Adelがつばいになった①

すっかり大学祭もおわって、惨憺たる結果を残しました。
サッカーは後輩が頑張ったので良かったと思います。



バトルはマジでゴミでした。
すみません。


●いいわけ
ソフトウェアが間に合いませんでした。
開発環境が・・・
PDGが・・・
研究室の床が・・・

別にハードウェアも60%ぐらいですが。


では、片持ちでも十分な剛性を出した設計を紹介します。
まず足の回転軸。反対軸
CIMG2355.JPGこれで片足です。
ごく一般的な平行リンクです。

足首のロール軸はありません。





CIMG2356.JPGここら辺が片持ちです。
M4のメッキのSCM435六角穴付きボルトです。

普通に手に入るネジの中では最強。





CIMG2358.JPG外します。
ネジを締めると、ベアリングの内輪とシムリングがフレームにギューっとされます。A7075にM4をぎゅーっとやってもたぶんネジ山は元気なままのはず。

あんまりサークルでシムリングの話をすることはないので、こんな使い方もあると覚えているといいと思います。
単にネジを締めると、ベアリングの外輪がギューっとなってベアリングが仕事をしないので、写真の通り細ーいワッシャーのようなものを入れます。これで内輪とだけインタラクションすることができます。
母材側にもそれの役割をする溝があります。

ちなみにこれはフランジ付きのベアリングが2個入っています。よーく見るとわかります。
アルミを挟み込む形で挿入してありますが、ギューっとなってもフランジ間の距離はアルミの厚さよりも大きくとってあります。なので、厳密にいえば軸方向に並進するガタがあります。これは基本的に除去する必要はないです。それでもしたい場合は次のスラストベアリングを使います。

足はこれぐらいにして腰です。
CIMG2359.JPG左が上半身、右が下半身です。
真ん中のアルミの円板がスラスト支えています。
中に見える黒ずんだ感じのがスラストベアリングです。
針状ころ軸受という名前で売っているかとおもいます。




うごくと
CIMG2360.JPG左の上半身が45度ぐらい回っています。
黒いスペーサのついてるフレームに対して、アルミの円盤が回転します。

で、どういう順番でくっついているか・・・
左のアルミの円盤から
円板軌道輪→リテーナ付きころ→軌道輪→スペーサのついたアルミの板→軌道輪→リテーナ付きころ→軌道輪サーボホーン

斜め文字にしてあるところが機械的に上半身と一体化してます。円盤と円板が丸棒にM3のネジ6本でギューっとくっついています。つまりこのぎゅーっというところでスラストする力があるわけです。どんなにギューっとしてもスラストベアリングの転がり抵抗以外何の摩擦もありません。もちろんスラストする面には広い面でなるべく一様な力を与えないと、薄いスラストベアリングは歪んでしまうのでだめです。

これで何がいいかというと、ヨー軸のガタがなくなります。回転ガタも並進のガタも無くなります。
サーボのバックラッシュは治りません。

実は並進のガタは嘘です。ラジアルベアリングを内部の丸棒と、スペーサのついた板との間に挿入する必要があります。そして、軌道輪→シムリング→ラジアルベアリング→シムリング→軌道輪となります。
そうすると、比類なき剛性を得ることができます。

今回は内径30ぐらいのスラストベアリングです。
10キロぐらいの2足の腰ヨーでもこのぐらい入れれば十分だと思います。

嘘です。ためしてません。



次はかいろとかそふととかを書く予定です。でわ。

拍手[0回]

大学祭は明日

寒いです、朝が。



サーボモータの指令についてCOS云々の話をしましたが、世間は3次式や5次式で補完するのが簡単らしいので、ぜひうちのサークルでも流行らせようと思います。
まずもってなんでそんなことするのか?
それは単に"ふにゃー"っと動かすのが楽しい。とかだけではなく、急激な動きによる、過電流を避けたり、いろいろといいわけです。←よくわかってない。

例えば3次関数では、、、。

f(x) = a*x^3 + b*x^2 + c*x + d

という感じで定数がabcdと4つ決定できます。

それと、時間です。

すると

f(x) = a*x^3 + b*x^2 + c*x + d
f(0) = x0
f'(0) = v0
f(t) = xt
f'(t) = vt

という感じで、始まりの一と速度、終わりの位置と速度、を与えてそれを満足する3次関数を求めることができます。
今の時刻を0として、終わりの時刻をtとおけば簡単です。

これを使って、角度を今の値と未来の値を決めて、計算すればいいですね。
はじめと終わりの速度を0と置いておけば、”すー”っと動きだして”すー”っと止まります。
ここは使ってるサーボの制御にもよりますが。KRS-4034はデッドバンドが大きいのか、あんまり意味がありませんでした。ちょっと慣性が大きいものがついてたのでマジだめでした。

他にも、複数の点を通る軌道とかでも、いいですよね。
はじめの速度は0でも終わり(中継値)の速度はある程度大きくしておけばいいですよね。

ちなみに5次関数でやれば、加速度値とかも決められますね。
でも、モーション作る時にあんまりパラメータが多いと収集つかなくなりますから・・・好みで。


後は、SHとかRXなら浮動小数点でも計算すればいいと思います。
7125も62Tでもできたんで、思いのほか重い計算にはなりませんね。
別に整数圏内でやるのも32bitもあれば、何にも考えずにできると思いますけど。

この位の事なら、もうモーションがそれなりにできている後輩たちはすぐに搭載して、明日それで動かしてくれるハズ!i believe you.


そして、今日は普通に寝るつもりで帰ってきたのにもうこんな時間。
明日の朝も寒いんだろうなぁ・・・靴下もう無いもんな。
そろそろ、毛布だけじゃなくてふとんもほしいなぁ。


それでは、良い大学祭を。




拍手[0回]

久しぶりに進捗


すっかりブログも更新せず、秋も深まりました。
あまりに間をあけてしまうと、次にいつ更新したらいいのかよくわからなくなるようです。



で、最近は2足歩行ロボットを再燃させています。そこで、サーボやらなんやらがそろってきましたので、書いておきます。

今回ご紹介いたしますサーボはコチラで購入したHitecのサーボです。
7000円/個
悪くはないお値段だと思ってます。



そして、今回はそのまま組み立てずに、サーボのポテンショを取得しようと思います。
まず分解します。そして、ポテンショの真ん中の端子に線(コレ)をつけます。
CIMG2336.JPG←、こんな感じ。
最初は基板上から引っ張る気だったのですが、どこだかよくわからなかったので直接。





そして、うまく外に引き出します。
CIMG2335.JPGわかりづらいかもしれないですけど、ちゃんとパッキンから出します。
この線はとっても細いんでかなりいい感じ。
ケースのネジにハンダ付けとかでもいいかなぁぁ。と思ってましたけど、アルミヒートシンクなのでよろしくないですね。




というのを10個ほどやります。
CIMG2334.JPGこんな感じ。
サーボホーンは普通に買うと4種類ぐらいついてきて、もちろんアルミホーンも付いてきます。
ロボット用ではないので、丸型ホーンは無いですけど。

別にそれほど気にするものでもないと思ってます。




というわけでした。

で、どうなるかというのが冒頭の動画なわけです。
世間の人たちは、RCサーボのケースを追加工したり、自分の部品でとっ換えたりいろいろやっててすごいと思います。そこまでやる元気はあんまりわきません。

いや、でもアルミヒートシンクにタップを立てるという作戦は今のところであってない気がします。
タップ自体はしっかりできる厚みがあると思うのですけど・・・。タップ立ててみるところまではやったんですけどね。M2大丈夫でしたよ。




それだけです。
部品の削り出しもそれなりに終わっていますが、まだパーツがバラバラなので組みあがったらまた更新すると思います。
ジャイロと加速度も乗っけるつもりです。
おそらく回路も含めハードウェアは来週末にはそろいますが、ソフトウェアをどこまで攻められるかが勝負かと思ってます。(大学祭に向けての話です。)



マイコンカーもそれとなく走るぐらいにはするつもりだけど・・・。それとなく走るっていうのは→前日走らせてみる→うん、だめだ→スピード落とす・・・・・・ということです。


まぁ、4年生なので後輩たちの邪魔をなるべくしないように気をつけます。


拍手[0回]

そこわんの星

どうも、ラジコンサーボは指令通りに動かなくて2足やってられないとおもっていました。


前回、足の軌道を開始点と終着点で関数で補完しようということを展開して、動画も上げた気がしますが部員の方々は必要性が理解できてないようなのでより具体的に、いかに搭載したのかについて下記します。

まず今回利用された関数の形について議論します。
b83d5363.png0~piまでです。

0から1に遷移します。
最初と最後は速度0になります。なのでオーバーシュートなどは回避できるようになります。

これをどう使うかですが、まずは何も考えないで目標値までゆっくり動かしたりします。
0~piというのは単に目標までの時間の単にとして利用するだけなのでどうでもいいです。

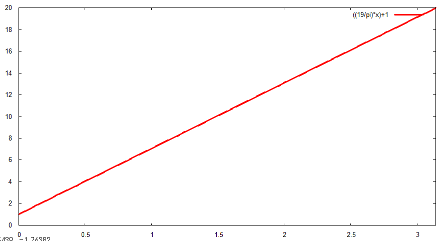
でゆっくり1~20までpiで移動するときは
f4efdb3d.pngこうなる。開始時も終了時も速度一致。
なんでこれがいやなのかと言うと、急に動き出して急にとまるからである。
誰でもわかると思いますが、自転車こぎ出して走り出した時も止まる時もトップスピードなんて漫画の世界だけですね。


で問題はこれに上の関数をかけます。掛け算。すると
1372c56a.png三種類全部表示してます。

1~20は偏差分である0~19について処理してます。
これはどうなるかというと、わかりますね。
掛けただけで、開始値と終了値はおんなじですが途中の経路が変わります。

これの傾きを見ます(普通は第一次導関数を見ますけども、おんなじです)。
はじめはゆるやかーな、斜めです。で途中から直線だった時の傾きぐらいになります(実際はそれより早くなる瞬間がありますね。)でも、開始時の速度を緩やかに動かすことがねらいなので・・・。

ここでみんな「おいちょっとまて」と思う。終了値の速度は?と思う。
だがしかし、1~20~1と動かしたい場合が多いのではないだろうか。
つまり1~20~1(0~pi/2~pi)ということ。



う~ん。あきた。

拍手[0回]

プロフィール

HN:
Adel
年齢:
36
性別:
男性
誕生日:
1989/09/17
職業:
会社員
趣味:
モチベーション探し
自己紹介:
ロボットつくるのが夢

ブログ内検索

アクセス解析