またまた、モータドライバの実験です。
いろいろ実験してると1週間前に何やってたか思い出すのも一苦労です。
バイトもやめたし、少しづつ記録にしていこうと思います。
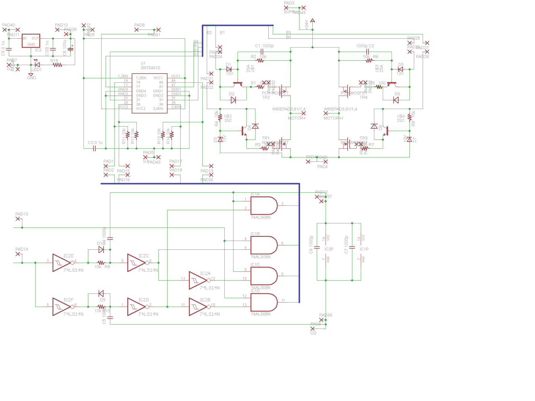
前回はフルブリッジ壊れたのと、回路の測定結果をまとめたので。
実際の回路図は前段の回路含めて当初この回路でした。
ロジック5V電源24V

これが当初のsN754410を使ってた番。
途中の××は実験様にワイヤーで外に引いてあります。
で変えた版。
トランジスタ4段組んでる最初はロジックの反転なので、
ロジック組み直せばいいんですけど、実験としてはこんな感じ。
マクソンの150Wを100%正逆転ガシガシやってもとりあえずは壊れませんでした。
FETはあっちっちですが・・・。
レギュレータも申し分なく熱いですが。
動くんですけど、マクソン以外のモータだと、使ってないPchが熱くなるんです。
マクソン以外そうマクソン以外。
電源がピヨヨヨヨ~ンって10MHzぐらいしてるのがいけないんだと思うけど…
マクソンならないし。
突入の瞬間なんでコイル成分じゃなくて、コンデンサ成分が効いている様な気もしますが。
電源ラインにセラコンはままきくけど。
ここは低ESRってやつが出てくる時かな?
[0回]
PR