忍者ブログ

明日の設計図

たまにロボットを考えるブログ・・・。

[PR]

×

[PR]上記の広告は3ヶ月以上新規記事投稿のないブログに表示されています。新しい記事を書く事で広告が消えます。

二足の設計のいろいろ②

さて、今日は日曜日だし体調も優れないので自宅で時間をつぶすわけです。


②すごい昔
ですが、すごい、といっても4年程度昔の話です。

特別調べたわけではないですが、趣味で2足歩行ロボットを始めようと思っている一般の人に目に付きやすく、よく出来たロボットは”robonoba”で間違いないと思います。
Hitecから出され、ロボザックとして普通の本屋さんで購入することが出来ました。
普通の本屋さんから買えた、というのは相当なアドバンテージだったはずです。

TVCMもバンバンやってましたしね。そして、価格。
HSR8498を16個ですから、ちょうど10万円ぐらいです。それに加え、フレームはとてもスタイリッシュでアルマイトもされていますからすごい値段だと思います。

なにより、ロボット用のサーボモータで今までに無い組み立てやすい形状だったのは今でも使いやすいものだ、という印象を与えます。
KHRは普通のラジコンサーボの形状を踏襲していましたし。


まぁ、市場のトーシローがいろいろ書くのはこの辺にしておきましょう。


何より、今でもかなりいいモーションを入れ込むことが出来ると思う、よく出来た設計だったと思います。
といっても、KHR-1と同じ軸配置なんですけども。

という話たちは、ホントに昔の話で僕は良く知りません。

ロボワンの最初の本にいろいろ書いてあると思います。↓
『ROBO-ONEのための二足歩行ロボット製作ガイド』


・・・・・

本当に僕が参加したのは17回大会からですから、普通に戦える2足はみんな旧4000番を使うロボットでした。

/*------------さて足の話--------------*/

ロボワンで活躍するロボットの足は、直交軸と膝ダブルサーボが主流です。
もちろんシングルもまだまだ活躍していました。

足のヨー軸を無視すれば
シングル(ダブル)
付け根⇒ロール⇒ピッチ⇒ピッチ(⇒ピッチ)⇒ピッチ⇒ロール⇒足裏になります。
付け根部分と足裏部分は直行した軸配置になります。
【胴体】
○◇
|


|
○◇
【足裏】
になります。簡単に作ろうとすれば、膝から上と下はミラーパーツで構成することが出来ます。

直交部分の設計は既にシンプルな手法が4000番に合わせ確立されていましたし、他のサーボに適用することも容易でした。

【画像※今インベンターが開けないので図がない…画像検索してみれば雰囲気つかめるはず。】

■この後は直交軸ダブルサーボについて話を進めます。

片足サーボモータ6個という設計です。
・自由度
ヨー回転が出来ない5自由度です。なので1軸が冗長です。

・シリアルリンクです。少しずつ角度を調整して、モーションを作るのにはとても若い安いリンクです。

・足の長さ
直交軸の利点としてはさほど聞かないのですが、直交軸にすると全足長さのうちのピッチ間長さを長くすることが出来ます。ピッチ間長さを全足長さで割ったものを”ピッチ間率”と呼ぶことにしましょう。
直交軸
【胴体】
○◇
|


|
○◇
【足裏】全長さを6dとおきましょう。
直交ではない⇒例えばrobonoba
【胴体】


|

|


【足裏】こちらは7dです。

ごらんのとおり、軸数がひとつ多いにもかかわらず直交軸ダブルサーボの方がピッチ間率が高いです。

◇◇◇さて、それではなぜピッチ間率が高い方がよいかという話です。
ロボワンのルールでは、<足裏の大きさ>が<足の長さ>と<全重量>から制限されます。
当然ながら、足裏が大きい方がいいです。もちろん大きいというのは、足裏面積をロボット重心の高さで割ったものが大きいという意味です。これを<大足裏率>と呼びましょう。
動的に制御理論が組まれていないので、安定性の原理は支持多角形から重心から離れにくいことがすべてなわけです。
また足の長さというのは一番上のピッチ軸の位置から足裏までということになっています。ということで元の図の比較をすれば、足全長さが長い方が重心が高くなることをカンタンに表現するために、重心の高さが足全長さであるとしておきましょう。
直交軸ダブルサーボは6d、非直交シングルは7dです。
このときの足裏面積は、ピッチ以下長さで広くなります。
<足裏面積>=<ピッチ以下長さ>※面積なので2乗で効いてくるかと思いますが、もともとオフセット大きさがあることと、ローカルな議論なので比例するとします。

以上のことからピッチ以下長さをピッチ間率にほぼ比例すると考えれば
<ピッチ以下長さ>=~<ピッチ間率>=<ピッチ間長さ>÷<全長さ>
よって
<大足裏率>=<足裏面積>÷<重心高さ>
=<ピッチ以下長さ>÷<重心高さ>
=<ピッチ間長さ>÷<全長さ^2>

というわけで
<直交ダブルの大足裏率>=6/6/6=0.167d
<非直交シングルの大足裏率>=6/7/7=0.124d
したがって
およそ足裏の大きさは直交軸ダブルのほうが1.3倍ほど大きくなります。

・・・・というのはほとんど数の遊び程度のお話です。が!
リンクの長さをサーボの大きさと同じと考慮していることに注意してほしいです。
このときに<リンク長さ>÷<サーボの大きさ>という概念が強く影響します。
これすなわち、マジメに設計すればトルクが大きくなおかつ、ロボの重さが軽ければどんどん長くなりますので、結局のところ<サーボの出力重量比>のようなものです。
また、リンク長さが大きく足れば取るほど、直交軸ダブルの足裏拡大効果は減少します。逆なら拡大されます。

このことをまとめれば、
しょぼいサーボなら、直交軸ダブルが必須であり、
パワフルなサーボなら、直交軸ダブルにこだわる意味は無いわけです。

さらに、高出力なロボットを作ることになれば、
剛性、強度、加工しやすさ、メンテナンス性・・・・・などもろもろの問題から、シンプルである方が結局いいことになります。シンプルであることからは、非直交シングルにずーっと分があります。

以上が軸配置の設計における直交軸ダブルの意味になります。

・モーションは???
次にモーション作成について話しましょう。
ロボワンで勝つために最も重要なのは、安定していて高速で移動できる方法です。
それが、旋回と横移動なわけです。前歩行なんてもってのほかです。
加えて、防御用の低姿勢になることです。

今回はヨー軸は無視していますので、旋回は足裏の影響を強く受けすぎて一般的な議論が出来ませんし、僕自身ヨー軸無しの旋回を試行錯誤したことが無いので良くわかりません。

直交軸にすれば、逆運動学がカンタン!とかいろんなドエライ本に書かれていますが、そんなまともに逆運動学なんてやってません。直接思いついた角度を指令値にして、テキトーなタイミングで再生しているだけです。

なので、直交軸の効果はそこには現れません。

非直交に比べて、多く違うのはピッチ軸を動かしてどれだけ、足を短く出来るか?ということです。
短くするというのは、如何にしゃがめるか?あるいは足裏と重心の距離を如何に短く出来るかです。
これを足裏距離と呼びましょう。

完全にしゃがんだときの足裏距離は
【胴体】
○ー○◇
○ー○◇
【足裏】すなわち2dです。

ところで、シングルのときはどのくらいしゃがめるかは一意ではないです。設計によります。
完全に膝のサーボを折りたたむことは出来ないですから、例えば
【胴体】
(パターン1)
  ◇
  ○
。<
  ○
  ◇
(パターン2)変な感じだ。
  ◇
  ○
○L○
  ◇
【足裏】こちらは5dあるいは4dです。

すごく解りづらいですが呼び名を付けると、
足裏距離は<防御量>です。
もうひとつ如何に速く短く出来るあるいは長く出来るかというのがあります。
<防御速度>と呼びましょう。

こちらの両方が大きければ、粘り強く戦えるロボットになります。

このことを考えれば、直交軸ダブルなら、<防御量>は2倍近いですし、
ダブルサーボなら、<防御速度>も2倍です。

守ることに関してはかなり有利であるといえると思います。

しかしながら、移動に関してはそうとも言い切れないです。
横移動がメインになるので、簡単にかつ高速に横移動をまっすぐやりたいです。
このとき
・ロール軸は速度を発生
・ピッチ軸は加速度を発生
します。
これすなわち、ロール軸は低減速比がよく、ピッチ軸は高減速比がよい訳です。


また、まっすぐ安定した横移動を実現するためには
・ロールのバックラッシュは小さな影響
・ピッチのバックラッシュは大きな影響
になります。

◇◇◇さて、モーション作成時にそれぞれの軸のバックラッシュおよび不感帯の影響、そして設計上の剛性の低さとクリアランスを考えてみましょう。

カンタンに言えば、如何にフニャフニャしているかということです。
そして、如何に指令値追従しないかということです。このときの姿勢がどうにも思い通りにならない感じを、
姿勢偏差と呼ぶことにしましょう。

そして、サーボの制動によっては全身で振動してしまうこともしばしば。プルプルとかグォングォンとかなります。

移動周期が上手くそのフニャフニャ振動数と合えば、大きな1歩をれんぞくして安定して踏み出せるようになり、高速移動を実現しますが・・・。

まず、ピッチ軸による姿勢偏差です。
d3c7baa2.


























例えば、よこ見て左が前で、右が後ろの絵を考えます。
左に重心がずれれば、
・足首の偏差は、左下
・膝の偏差は右下
になろうとします。
また、ちょっと移動した後もこの傾向は変わりません。

また、右に重心がずれれば、
・足首の偏差は左右どちらかイマイチ解らない。
・膝の偏差は右下
になります。また、ちょっと動いたとすれば、足首の偏差は膝の偏差に引きこまれ
結果右にずれます。

以上のことから、姿勢偏差は後ろに傾き安い傾向になります。

ではロール軸はどうか?
b2b8cf4a.


























正面から見たとします。
このとき横歩きなので矢印の方向に足が動きます。
そうすると、右足だけ支持している状態になりますが、
そうすると胴体は半時計周りに回転します。
また偏差の影響で左下に移動し始めます。

まあ、移動する方向に姿勢の偏差が出るわけです。
なお、この後矢印の逆方向に左足を動かし着地するのでそのときは左足にほとんど重心が乗ります。
そうすると、バックラッシュの影響で胴体の速度が柔らかくブレーキされます。
バックラッシュにスピードが保管されます(ホントカ?)。

というわけで、ロールのバックラッシュは横移動に適度にあった方がいいと思うわけです。

これが、姿勢偏差の影響になります。◇◇◇

以上をまとめますと、
ロール軸は、力は要らず、バックラッシュの効果があった方がよい。
ピッチ軸は、力が要り、バックラッシュの効果は減らしたい。

ということになります。

したがって、ロール軸は長くして、速度を稼ぎたくなります。
ピッチ軸は短くして、トルクが十分取れるようにしてなおかつ姿勢偏差を減らしたくなります。←これかなり重要。

そうすると、ピッチ間率を減らし非直交シングルあるいは<防御速度>を稼ぐために、非直交ダブルがいいわけです。


この問題は前歩きを進める上で別の見方になりますが。



■というわけで、当時は非直交から直交そしてダブルサーボの流れになりました。
幾何学的な話だけすれば、非直交ダブルはいい作戦だと思われます。

また、重量の問題を考えればサーボがひとつ変わるというのは両足2倍で効いてくるので、だいぶ違います。

この当時はトルクが十分でなければ、非直交シングル
トルクが十分ならば、直交ダブルになったように思われます。

ちなみに、このときのロボワン優勝期待は、重量級軽量級ともに平行リンクを用いた革新的ロボットでした。
最近は当然の如くですが。

では以上のことを踏まえて、僕がどんな設計をしたのかを次回にしようと思います。
だいぶ長くなりました。書いた時間も長いですねぇ。いい暇つぶしです。










拍手[0回]

PR

二足の設計のいろいろ①

こんちくわ。



今度から少しずつ、昔話も交えてROBOONEへ向けた2足の夢想設計を進めていきます。
特に僕の所属していたサークルの持っている知見、僕自身の意見をまとめます。

シラバス?

①イントロ
②すごい昔
③自分の作ったロボット1
④自分の作ったロボット2
⑤サーボモータのあれやこれや

~⑩夢想設計
~⑮無双設計

ってなかんじで、書きたいと思います。


イントロダクション。

主に足と胴体について進めます。腕は良くわかりません。
キーになるのは
・足の軸数
・リンク構造
・足の長さ
・足の重さ
・全体の大きさ
・全体の重さ
・移動モーション
・足裏のすべり具合
・材料コスト
・機構部品コスト
・破損リスク
・各部品の劣化具合

とある理由から、近藤の4000系を選択して進めます。







なんて、ホントにやるんだろうか…需要があるとも思えないので、自分がいろいろやった記録を残すという意味で楽しみます。

拍手[0回]

セキュリティタブが消える

PCにはあんまりくわしくないものです。
他の人と画面が違うと、驚いて手も足も出ないタイプですが、これからも長く付き合うわけで手をこまねいてもどうしよう無いかと思い立ちあがった次第です。

Windows7で何らかのフォルダのプロパティを開くと、タブの中に「セキュリティ」というのがある…ハズなんですが。
いつの間にかなくなっていたわけです。
アクセス権限を編集できないようになったわけです。

なんでだかggっても良くわからないし、似たような状態の情報も発見できませんでした。
しかし、xpのPCではレジストリエディタを修正して「セキュリティ」タブを消す方法がいくつかHPで紹介されている人がいるようでした。
それに倣い、「regedit」をファイル名を指定して実行…してみました。

すると
「HKEY_CURRENT_USER」「Software」「Microsoft」「Windows」「Policies」「Explorer」
と来ます。

そこにありました「NoSecurityTab」が。
なんでだろーなー。
何かインストールしたときにできた?

消しました。



レジストリエディターは終了して、テキトーなフォルダを開いてみます。
うんうん。あります、「セキュリティ」タブが出てきました。


うんうん。よかったよかった。
今回はうまくいったのでよかったです。
でもレジストリはいじらないに越したことは無いはずだし、気付かないうちに問題おきてるかもしれませんから。
リスクには自分で対処するほかないです。



はてさて、昼間っからこんなことしてていいんだろうか。

拍手[0回]

くみ上げてみた。

はてさて、盆も終わりです。
夏休みの自由工作は時間切れといったところ。

今のところ形にはなったので、まとめてみます。

機体名:デルモ(仮)
高さ:いろいろ込みで200mmぐらい。
水平面の大きさ:120mm x 155mmぐらい。
重さ:計測してません。
モータ:HS-7954SH x 8, HSR-8498HB x 4
マイコン:AKI-7125

CIMG4624.JPGフレームはA5052の1.5=tの曲げパーツ。
透明なのは、アクリルと思われる板5mm。HAKUにはかなり厳しい加工でした。
融けるので。
足先は、M3のネジです。
軸配置は胴体の付け根からロール・ピッチ・ピッチ。
イメージとしてはalphadogのような感じで外に膝が出ます。



CIMG4625.JPGピッチ間の長さは70mm。
8498には少し辛いかもしれませんが。他には無いので。
短すぎてもあれなので。





CIMG4626.JPG曲げパーツと曲げパーツをネジ止めしてボックス構造?のブラケットになっています。
反対軸は、
アルミ板→アルミの円盤(軸)→大きめのアルミの円盤(抜け止)。
M2を使ってますが、1.5には厳しいというのが現実なので自己責任で。
今回はタップだめになってもナット付けられるようになっているのです。



CIMG4627.JPG昨今は、高速歩行と大規模不整地がトレンディなようなので、
おおよそ体の大きさぐらいを…
登れそうにないですね。
この姿勢には慣れたとしても、重心が移動できないので上に登ることは不可能っぽい。
跳べ!




回路はできたんですけど、プログラムがまだ途中でして。
これように足先と胴体の軌道から歩行するプログラム構築してるんですけど。
いかんせん初めてなもので…デバッグが…進みませぬ。
ほとんどできているんと思うのですが。

ぜひそのうちにライントレース等させてみたいと思っております。




とりあえず、あるかせたいなぁ・・・・・・・・。

拍手[0回]

吶喊製作中

昨日は暑かったです。



新しくサーボモータを買ったわけではないので、ロボットの解体を進めております。
CIMG4620.JPGCIMG4621.JPG







これと言って見せ場の無かったロボットですが解体をしています。(昨日の話)
右はヨー軸ですが…重いですね。
サヨヲナラ、黒歴史2代目ですよ。

サーボはhitecの7954です。
現在は加工しつつくみたてつつ。
CIMG4623.JPG







思ってたより進んでない。
特別締め切りがあるわけでもないし、どこに出す用事も考えてませんが。
モチベーションの限界という締め切りまでに完成させる所存です。

拍手[0回]

4本脚

こんぼんは

誰もいなくなった研究室でひっそりと加工をしております。
夏休みの自由工作ということで、盆の間に1台作れたらという方針です。

テーマは「四足獣型ロボット」
おおよそ4日間、徹夜なしで行く感じです。

設計している時間もさっぱりです。
現状の設計としては↓
assi2.png







右前脚だけ着いてる絵です。

昨日から部品切削開始しまして。
左:久しぶりの曲げパーツ、右:Adelで使っていた反対軸。
CIMG4614.JPGCIMG4615.JPG









一日で進んだ分はこのぐらい。


で、サーボがないので、かつてのロボットを分解↓最後の雄姿
CIMG4617.JPG










足だけのロボットでした。


で、どこまで組み立ては進んでいるのかというと。
CIMG4618.JPG







足先の感じだけできている。


まぁ、ぼちぼち組み立てつつ。
さて回路なりプログラムなりを進めないとですな。


制御の方針としては、トロットをメインでいきます。
一様当面の目標はトロットでライントレース。
可動式のセンサーノーズを付けて、進行方向を調整していく感じで行きます。

ジャイロ、加速度ともに搭載するつもりですが…2足のモチベーションをもってしてもやりきれなかったのですので。
どこまでやれるかというのは微妙なところ。にわかbigdogを目指して。


15日までには、ハードウェア・ソフトウェアともに完成させて、その後はゆっくりどんな歩行軌道にするのかをゆっくりと調整していきたいところ。



6足はどうした?
クローラはどうした?
コプターはどうした?
??・・・・・?

だからどうした?

ではまたあした。

 

拍手[0回]

かべのぼーる

先日の受動歩行機械に加えて、もう一個作らされたので、ご紹介。

今回は動画を取ってないのです。

壁に吸いつくロボットというのがあります。
ロボットの中でわりとメジャーなのが掃除機みたいに壁を吸ってくっつくモノです。

で、作ってみた。
4f82c020.jpeg上から見た感じ。
緑のテープが着いているところは、回路やら電源やらをくっつけてありました。
駆動輪をタミヤのウォームギアボックス。
センターにあるのは、ハンディタイプの掃除機のモータです。
ファンも着いてました。


負圧をはかって・・・と言われましたが計ってません。

掃除機モータは
30V
0.2A
ぐらいでちょうど良い吸い付き具合です。
170e8006.jpegこちらが↓から見た感じです。

アルミ板のエッジに青いビラビラを着けます。
これが、壁にペたーっとなればカンペキなわけです。

ちなみに、青いビラビラはダイソーの竹竿カバー的な熱収縮チューブの開きです。


CIMG4599.JPGモータの先端はこんな感じです。
スモークのポリカは、吸い口の大きさ調整です。

対向2輪なので、端にはカグすべ~るを器用してます。





横からスカートひらりと
CIMG4605.JPG

カグスベール厚さよりも少し、厚い隙間が壁との間にはあるハズ。







問題は壁に張っぱられて、どのていど車体が歪んで車輪とカグスベールそれぞれの反力比がどうなるかです。
反力がカグスベールの方が多くなってしまって、そこの静止摩擦力と車輪に発生している摩擦力が負けているとスリップします。
さらに上に登っていくにはカグスベールの摩擦抵抗を差し引いて、それでいてなお、mgを上回らなければ壁を上に進むことはできません。


・・・・僕のこいつは壁を・・・横に移動しました。


拍手[0回]

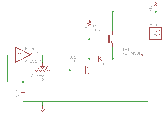
モータドライバへ向けて5歩。

なんで十六茶だけ600mlなのか、という疑問を抱きながら回路の実験をしてます。




前回の通りの回路をブレッドボード上で作成し、パルス駆動してみた。

Nchをドライブする場合の回路図(まぁ、とりあえずこんなかんじ)
3da85730.png

トランジスタはC1815
FETはK2232
・・・あ、逆起電力用のダイオードがないですが、あります。1N4007でス。
似たような感じでPchもやったよ。



シュミットトリガで適当にパルスを作ります。デューティ50のはず。
実を言えば、ボリュームの後のベースまでの間に、シュミットトリガを一回かませてバッファしてます。
意味があるかどうかは微妙。


◇駆動した結果・・・
といって、前ならオシロのデータを乗っけるところですが、それはあまりに面倒なので箇条書きにします。

20kHzぐらいまでなら何の問題もなくパルス駆動可能
10kの抵抗を減らすとパルスが少し綺麗になります。1kまで減らしましたが問題ないです。
でも、今回のパルス源が安定しなくなるので10kでやってます。

ためしに使ったのでは、faulharberのφ16ぐらいの100:1のギアヘッド付きみたいな奴です。

◇謎だったこと
周波数を上げると、モータの印加電圧が少し減る気がします。
モータ音的にも減っています。
10kHzを超えたあたりから減ります。0.2vぐらい減ります。
もっと周波数を上げる(20kHzぐらい)0.5vぐらい減ります。

なんでだろうー。


さて回路はとりあえず動くようだから、足りない部品を集めて、時間と相談しながらせこせこ作ろうかと思っております。
マシンはマイコンカー向けですが、ランサーを狙うぐらいの気持ちで頑張っていく予定です。

拍手[0回]

モータドライバへ向けて4歩。

うさぼんわ


大学院の授業も落ち着いてきた(?)感じです。
いろいろあって、忙しくて研究が進みません。(そもそもあんまり面白くない。)

はてさて
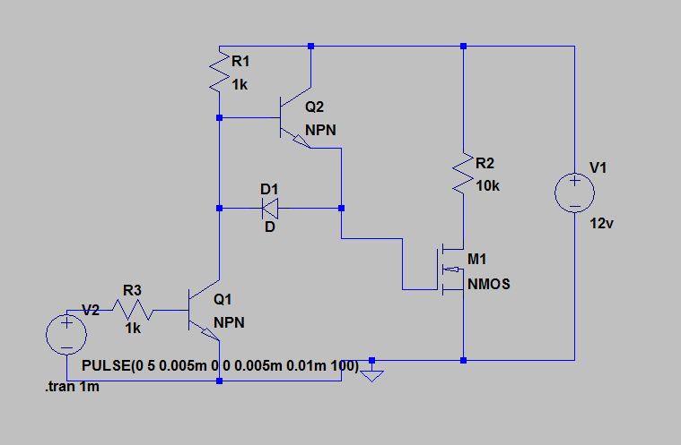
もう10カ月ぐらい前のログ以来ですが、モータドライバ回路のメモ話です。

かねてより問題だったのは、数kHzのPWMをかけた段階で、FETがしっかりとオンオフできなくなってしまうこと。

これまでは単純にゲートをエミッタ接地のプルアップで駆動しておりました。
d0d916c3.png
これが
たびたびこのブログに登場するマイコンカーのHブリッジです。
抵抗値とかは作った当時に手に入りやすいもので作ったので左の限りではないです。



これでやると、トランジスタでGNDレベルにするのは速いです。でも、Highレベルにもどるのがすこぶる遅いです。

で!
こちらのサイト様を参考にさせていただきまして、エミッタフォロワというやつを取り入れてみたいと思う所存です。
http://bipcircuits.web.fc2.com/bip_basic/collecter/emitfollow1.html
http://linear-art.com/unilife/?page=pushpullemitterfollower

そこで、LTspiceで1つ回路を試してみました。
5c4cf505.png
これはNch1つ分のはなしですが。
エミッタ接地でレベルを上げてから
エミッタフォロワーでFETを駆動しているような感じだと思われます。



で、真ん中にダイオードが入っているのですが、これは必要です。でもなんでなんだかよくわかりません。
なんでなんだか、はどうしたらわかるのか…今のところ見当もつきません。

LTspiceのデフォルトのFETはほとんど遅延がない様だったので、振る舞いがよくわかりません。
なので、等価かどうかはわかりませんが、遅延回路をFETの代わりにしたりして、動作速度がどうなるかみました。

結果としては、この新しい回路は全く別物の性能だということがわかりました。



というところで、近況報告です。
大会のタイミングが悪くて出られないんですが、一応新しいものを設計し始めています。
まぁ、正統な路線のマシンになりそうです。(本邦初!)
そのうちできたらまとめます。











拍手[0回]

クローラの自作をしてみる①

先日コプターが頓挫してから何もしてません。
少し、他のロボットを考えてみます。


昨今クローラをいろんな形にするのが周りではやっている気がしています。
ですが、クローラを手に入れようというのは案外難しい。
研究用のロボットとかはベルト屋さんに作ってもらうとか、既存のベルトに突起をつけるとか・・・しているようです。

それは面倒です。
いろんな形にできないです。
高価なものになりがちです。
それはとても残念です。

材料自体の値段はそんなにしないハズ。

では、クローラをゴムから作るのはどうでしょうか???

というわけで、今回はアイデアその1です。

「ゴム板を買ってきて、CNCで切削⇒回転ジョイントでつなげる。」

やってみよう。

■CNC切削記録
HAKU,
エンドミル、φ2の首長20mm
z軸 送り速度100mm/min 切り込み0.15mm 
xy軸 送り速度500mm/min



材料のスペック↓、切削物↓
CIMG4553.JPG
10ミリの板に5ミリの段を削ります。

2.1程度の穴をあけます。

超簡単!



棒でつなげればいいのですが、つまようじしかないので。
CIMG4554.JPG



おいしそうではないなー




一杯つなげると
CIMG4555.JPG

をを!
それっぽいではないか!!
なにぶん実験なので、個体数が少なすぎるのだけどももも




これじゃ、テンションで横に広がってまうーーー。とおもったら複列にします。
CIMG4558.JPG

をををを!!!!

さらにそれっぽくなった。




以上実験内容。


結論。
クローラの自作はできそうである。
大きさや表面の凸凹などいくらでも、作れるだろう。
問題は、回転ジョイント部は回転するたびに摩擦するので、すり減りますね。いやですね。
・・・
回転部分はゴム素材の変形で吸収させているのが、世間のベルトですねー。
という問題はアイデアその2にやるとして。

今日はここまで。



よぉし。クローラのロボットもすぐに作れるぞ!

拍手[3回]

プロフィール

HN:
Adel
年齢:
36
性別:
男性
誕生日:
1989/09/17
職業:
会社員
趣味:
モチベーション探し
自己紹介:
ロボットつくるのが夢

ブログ内検索

アクセス解析