忍者ブログ

明日の設計図

たまにロボットを考えるブログ・・・。

[PR]

×

[PR]上記の広告は3ヶ月以上新規記事投稿のないブログに表示されています。新しい記事を書く事で広告が消えます。

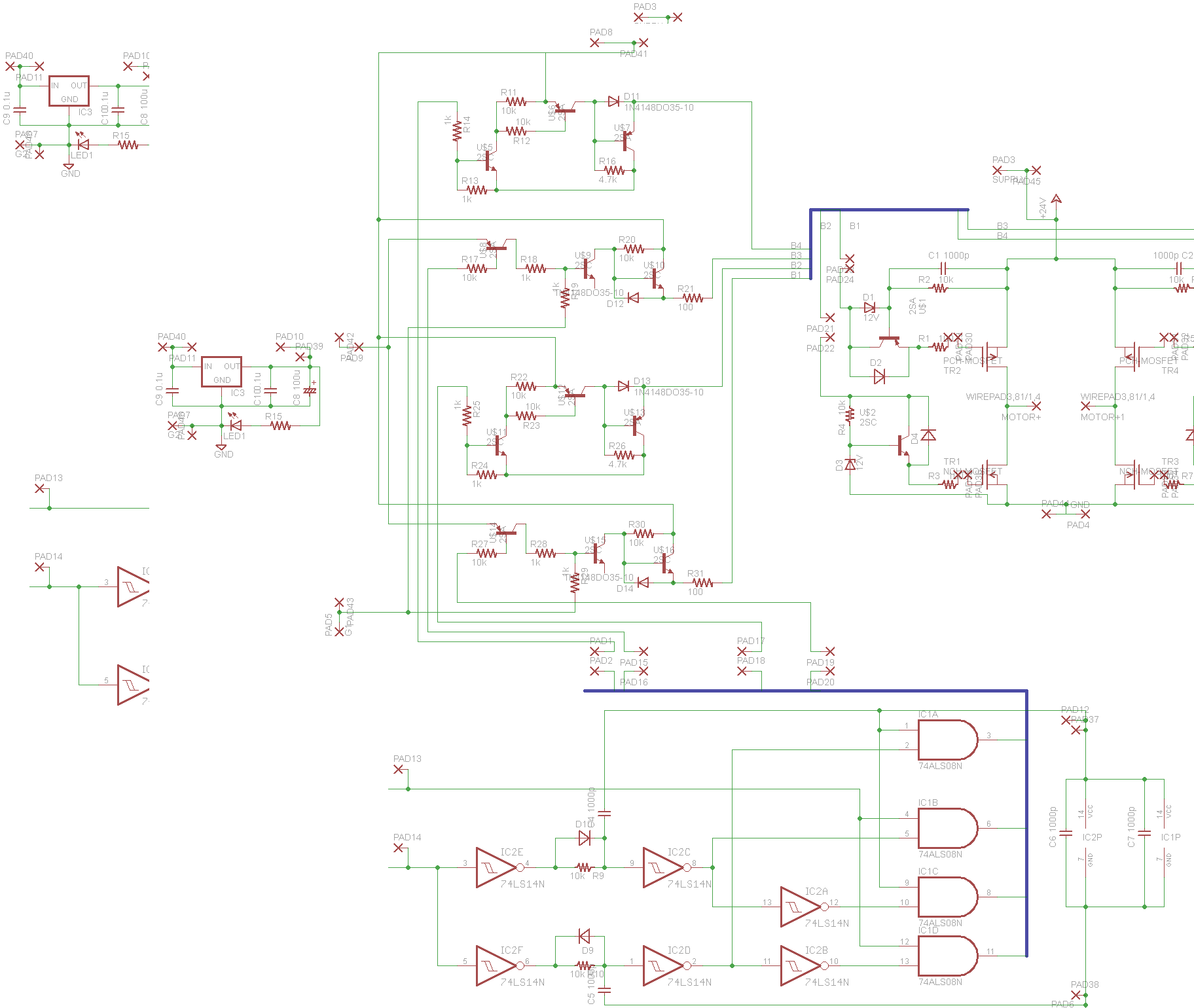
モータドライバに向けて6.1歩

またまた、モータドライバの実験です。

いろいろ実験してると1週間前に何やってたか思い出すのも一苦労です。

バイトもやめたし、少しづつ記録にしていこうと思います。

前回はフルブリッジ壊れたのと、回路の測定結果をまとめたので。

実際の回路図は前段の回路含めて当初この回路でした。
ロジック5V電源24V



これが当初のsN754410を使ってた番。
途中の××は実験様にワイヤーで外に引いてあります。

で変えた版。

トランジスタ4段組んでる最初はロジックの反転なので、
ロジック組み直せばいいんですけど、実験としてはこんな感じ。

マクソンの150Wを100%正逆転ガシガシやってもとりあえずは壊れませんでした。
FETはあっちっちですが・・・。

レギュレータも申し分なく熱いですが。

動くんですけど、マクソン以外のモータだと、使ってないPchが熱くなるんです。
マクソン以外

そうマクソン以外。

電源がピヨヨヨヨ~ンって10MHzぐらいしてるのがいけないんだと思うけど…
マクソンならないし。
突入の瞬間なんでコイル成分じゃなくて、コンデンサ成分が効いている様な気もしますが。
電源ラインにセラコンはままきくけど。
ここは低ESRってやつが出てくる時かな?


拍手[0回]

PR

palemoonでWMP埋め込みが見れない件について

さて、夜も更けて云々。

firefox>>palemoonと移行して一番最初に自分のブログの動画が見れない問題が発生しました。

まーそういうしようかと思っていましたが、firefoxにできるのに…という思いはありました。

そこで一念発起調べました。

http://909.xii.jp/blog/2011/01/15/pale-moon%E3%81%A7%E6%8D%97%E3%81%A3%E3%81%A6%E3%81%BE%E3%81%99/

↑のブログ様に到達。

勝てる?!

programfiles の palemoonのpluginだな!!!



いや、ねーからそんなフォルダ…

どーいうこと?

さらにぐぐる。

http://puzdra.w-space.net/?eid=48

こちらに到達!!

終に勝てるか?!

roamingの…moonchildの…いや、pluginなんてフォルダねーから

…ねーから

「作成されて…」?

作ればいんじゃんw

moochild以下のディレクトリに片っ端からfirefoxのフォルダにあったpluginフォルダをコピペ。

ひたすらpalemoonの再起動…

来た!!!!!

動画再生した!!!!

結論

ここにpluginつくって入れろ!!


C:\Users\<なまえ>\AppData\Roaming\Moonchild Productions\Pale Moon\Profiles\jw57z34v.default\plugins

おわり

拍手[0回]

モータドライバに向けて6歩

大学も後期がはじまり、モラトリアムも限界が近づく昨今。

終に24ボルトぐらいのモータドライバを作ってみようイベントに恵まれました。
まだ始めたばかりですが、忘れる前にすこしばかりまとめて起きます。


作戦その位置、フルブリッジドライバICでFETを駆動します。

秋月電子で売ってるSN754410です。
それぞれ、FETにつなげばすぐ回るかと思いましたが、24Vー0Vそのままでゲートをいじめるとゲートソースは±20Vの定格を突破してしまいますので、
電圧を24V-12Vにします。

電圧変換はツェナーとトランジスタでやります。

PchNchをそれぞれドライブする回路を考えてみました。

が、正逆回転をバシバシやってるうちにSN754410はお亡くなりになってしまったのでトランジスタで作る方針に。



こんな感じ、PNPトランジスタとか初めて使いました。
エミッタベースに電流を流すとコレクタに電流を流せるらしいです。
0.6Vぐらいあればいいのかな?
とかいうわけですどよくわからない。
いろいろ抵抗値をいじると、ベース電流が増えて、コレクタ電流がぼぼーとなります。
50kHzぐらいでオンオフできればいいかなーと思って、作ってます。
ゲートの電流って300mAとかも流れるけど凄いですね。
ちなみに、左から5ボルトの信号が来て、24の電源をONします。
左3つのトランジスタの回路の仕事をSN754410にさせていたわけです。

これ設計してから、なんか回路できる人にプッシュプルってのがあってさ、PNP-PNPでやらないで、NPN-PNPだし。

それでいいのか、ってね。でも再設計するのめんどくさいしね。

まー動きはしますが、抵抗の入れ具合によって数usecの遅れが生じます。
でも抵抗を減らすと温度上昇が半端ないので。
いまいちな回路ですね。
なんとかならないものか。

それでですね20kHzぐらいの信号を入れてみるわけです。
すると、オンしてないハズのPchがホカホカしてくるわけです。何事これ?
ちなみにモータなしの時の波形

Nchゲートには12-0のPWMが来るはず、上の一定電圧はオフのハズのPch
まあ正しい。(Nchの電圧微妙だが・・・)

で、モータを回すと?モータはHDSの40Wぐらいかなーのモータかなり減速されてる。タコジェネが付いてる。

Pchのゲートに何か出てくるわけです。
ナニコレ。
これがPchホカホカということか?!
で、Pchのゲート(黄色)ソース(赤色)はGNDから

といった具合。
ソースってまー電源につながってるわけですけども。
?ソースもゲートも一緒にビヨヨヨンしてるからONしなくね?

近寄る


ゲートの方がビヨヨンが少ない。
ってか少し低くなってる。微妙にPchオンしてるか?

つまりゲートが電源の揺れをそのまま出せばいいところを遅れている?
ゲート抵抗を100→10へ(上述の回路図では10なんだが手持ちの問題で100にしてた。)


お、お?
チッターましになったでやんす。
ホカホカ具合激減。
でもまだ少しホカホカかも?

結構実用レベルのホカホカかも?


以上、こんな感じ。
発展途上です。









拍手[0回]

PSE9で自作アイコン

デスクトップにひしめくアイコン達。

このなかでもキラリとひかる逸材とかがいれば、すぐに見つけられる。

ショートカットとか見つけられない。

だって、ただのフォルダに小さい矢印付いただけじゃん…。



というわけで、自作アイコンでショートカットをわかりやすく表示したいと思った次第。


で、アイコン作成は拡張子いじっただけとかではできないみたいでした。


せっかく3kぐらいPSE9かったわけですので、使いたいきんめだい。


ですがPSEでもすぐはできない。


んで、
http://d-skate.xsrv.jp/2008/05/photoshopico.html
http://dropwne.jugem.jp/?eid=372
こちらのサイトを参考にさせていただきました。


んで、
いろいろやると保存するときの形式にICOが出現します。


んで、
ショートカットアイコンを右クリックして、プロパティからアイコンを変更します。


アイコンはサイズとかなんとかいろいろあるみたいだけど、よく知りません。
でもアイコン作れたからいいや。




おわり。

拍手[0回]

また新しい2足を作った

文化の祭典でした。
みなさんお疲れ様です。

今年は新しい2足を持参しました。

Adelは7台目です。開発コードStrangeness
1950g
16軸
腕:ヨー・ロール・ロール
足:ロール・ピッチ(平行リンク)・ピッチ・ピッチ・ロール
ももだけ平行リンクにしてます。
サーボはHitec HS-7954SH
リポ対応のスチールギアです。
1個70グラムなので、16軸で1120gです。
特に軽くするつもりもなかったですが、2kg切れてよかった感じ。


バッテリも新潮しました。

A123のLiFeはコスモエナジーとタミヤしかない(?)のでタミヤ。



一応動画。
youtubeのEditを使ってみたんだけど、よくわからない。
編集の途中だったのか?編集結果の更新に時間がかかるのか…。
反映されない。

作業量は
設計・加工・組立に4日間、実働日中32時間(+CNC放置30時間)
回路製作に1日間、実働日中10時間(前回の回路のマイナーチェンジ版)
プログラム・モーション作成に3日間、実働深夜16時間(プログラムは前回からのマイナーチェンジ版)
という感じ。

まだプロトタイプなんで、これからいろいろする予定。
軸数軸間決め、すぐ作れる設計、すぐ動かすソフト・・・
で試してから、軸数軸間そのままで各部の設計を詰めていくっていう製作の流れを取ります。
そうしないといいロボができても、局所的な設計の良しあしがわからなくなってしまうからです。
「一部を変更して試す」ことを繰り返すことで、細かい設計の効果を確認したいんです。

頑張ります。
・・・でも次の目標はいつにすればいいのやら・・・。



拍手[0回]

ターボファンとその利用について

さて、2足はまぁおいといて…

昨日の夜思いついたロボットを作りました。

世間にはメカナムホイールという不思議タイヤを使った面白いクルマがあります。
それはyoutubeで探してください。

今回はそれを真似してみたものです。

これを左右回転2個ずつ買います。

回路をウーロン茶を飲みながら作ります。

操縦かんを作ります。

でき上がり。



うーごーいーたー。

フツーの床だとだめでした。
結局のところ、メカナムホイールはタイヤに滑りやすい向きとそうでない向きがあればなんでもよろしいわけです。

カーペットとかの凸凹が何よりちょうどよく、ファンの羽に引っ掛かるわけで、うまく行きました。


それでは、2足の設計に戻ります。

拍手[3回]

回路づくりから

就活生です。

会社説明会と面接とで、週間の半分がつぶれます。
この努力、誰特?

ところで、GWに入り会社もお休みの模様で就活もお休み…中だるみ。

ふー。次の更新の時までには、落ち着きたいです。



さて、ロボワンチックな2足歩行を作るのも1年ぶり以上ですね。
GW中には歩くところまで行きたい…いやたぶん行くんですけど。

一昨年の大祭以来ですから、修士初。

回路作りも久しぶり…いや、あり合わせの設計図まとめただけですが…
2日目でなんとか動作確認までできあした。

いや、PWMいっぱいだすプログラム書くとかだるいですね。
Hitecはやめられないので…回路にピンヘッダをいっぱいつけて。

受信機のレベルシフト回路は、こちらのサイトを参考にバージョンアップしました。
前回受信機だけお亡くなりした経験があるので…何が壊れてるかわからないので、原因がさっぱりつかめないのです。

ふー。
これから設計です。
部品点数が増えるのは嫌いなので、特に面白くする予定もないです。

Hitecサーボの実力を大学から離れる前に後輩に焼き付けて…

拍手[0回]

リポとニッパーとワイヤーストリッパー

修士の2年になり2週間も過ぎたある日。
ラボの自分の引き出しをかたづけていると、おなくなりのリポをみつけました。

始めてラボに来た時にはすでにおなくなりになっていたものだったような。
少し病んでいた私は、気を紛らわすためにニッパーを手に解体を始めたのでした。

強烈なにおいを感じ始めたころ、デジカメを準備しました。



もうパッケージははぎ取ってあります。
強烈なにおいです。
アルコールのにおい。ガソリンのようなまろやかな奴ではなく、それなりにツンツンしていました。



さて、なにやら”湯葉”のようなものが何枚もあります。
どういう仕組みなのでしょう?
さっぱりわかりません。



あらら、黒くて薄いものがいっぱい・・・。
湯葉ですべてが"絶縁?"されていました。
黒くて薄いものは金属のようで、すべて端子につながっていました。
というか、何枚も重ねたものが端子になっていたというか・・・。
まぁ、とにかく臭いです。
危険を感じるレベルです。



ちなみにガワはこうなっています。
ゴミです。



最後に。
こいつはサンダーパワーのリポでした。
とにかく臭いですね。
これに引火したらハンパない、と思いました。
ラボのみなさん臭くてごめんなさい。
でも、ニンニクよりもいい香り、でしょでしょ。

拍手[0回]

ロボットランサーに参加してみた

第16回ロボットグランプリで、ロボットランサー競技に参加しました。
カメラは持参していなかったので、大会の様子は伝えられませんが

結果:450pt(上が2620pt下が0ptぐらいの中で…)
一様60台ぐらい出場で9位とかそんな感じ

という感じです。

以下、マシン紹介
大会は日曜日、設計始めたのは火曜日です。


・コンセプト
思いついたままに、手が動くままに設計及び加工。
2輪対向のロボットです。秋月のSH7125で、ファールハーバのエンコーダ付きブラシモータを2本速度制御していく・・・つもりでした。

ところが、前夜片方のモータがお亡くなり。原因不明、少し遅く回るような気がしてましたけど、速度制御かかってますからよくわかりません。

んでまあ急遽、MCR指定モータに換装。
エンコーダは無くなりました。PWMを変えるとテキトーな回転数になる感じになりました。


回路は前回の糞マシン同様です。(実は新回路設計していた、部品配置まではやったが…)


センサー基板はMCRのやつの両サイドのデジタルセンサを少し広げて作り直し。(そのままではランサーのマーカが読めない。)


タイヤは大昔に使っていたフクロウのタイヤです。
10ミリのPAIから削り出したホイールを2枚重ねてあります。
外形42ギア比70:8


これが槍付けるアタッチメント、円弧長穴で角度調整できます。(直線の長穴2本でもいいですよね。)

・感想
準備不足、調整不足は毎度のことです。
が今回は仕様設計をミスったので、車体のヨー慣性が大きくなり過ぎ…。(トレッド狭すぎ)
一生の不覚。(いや、材料の制約があったからさーーー)

しっかりロボット作って来年はまともな結果出したいです。

拍手[1回]

FMVのファンが動かない件について

FMVのファンが止まりました。
高1のときから寝食を共にしてきたやつです。
FMV-MG50RD WindowsXP SP3
某大学の生協で買ったものですが。
CeleronMの1.5GHzが入ってまして、HDDはなんとこの前とりかえて80GBもあります!!
メモリは入るだけ入れてなんと2GBです!!
もうお年寄り感が否めません。でも毎日使っています。


ところで、
数日間試用してみつづけたところ、15分ぐらいすると臭いにおいがすることがわかりました。
これでは何にもできないので、とりあえず分解するほかありません。

分解なんてはじめてなので…さっぱりわかりません。

こちらのサイトを参考にさせていただきました。
http://doch.seesaa.net/article/207772217.html
http://www.katch.ne.jp/~toshiaki/MG50G1.htm

くわしい細かいところまで丁寧に掲載していただいたのですぐにできました。
以下簡単に状況報告など。


まず取れそうなものを全部取ってみます。

バッテリ、HDD、メモリ、光学ドライブ


その次に正面から、開いていきました。
これ開いた段階から、ホコリがでてきました。


開くとキーボード、スピーカ、液晶、の線が取れます。
無線LANの線はありますけどまだとれません。

キーボードを取ります。両面テープとちょっとツメでついてます。


その次の周囲の枠も4スミをよく見ながらとります。
アルミフレームのお出ましです。

SDカードやら、無線LANやらを取ります。

そしてフレームも外すと


ようやくファンに辿り着きました。
後は固まったホコリとか、
ドライバーでまさぐってみたり、掃除機で吸ってみたり、エアーコンプレッサー使ってみたりします。

とりあえずコンプレッサーでピューーーンっていってファンで遊んだらおしまいです。

・・・・

起動してみると、ふっかつしました。
ファンが。

無線LANは沈黙しました。
もう一回ばらして、指し直してみて・・・

起動してみると、ふっかつしました。
無線LANが。



はい、すべて解決です。

あと何年一緒に過ごせるのか・・・最近は無意味に重いWebページが多かったりしてネット…が。

まぁDVDプレーヤとしても使えるし、3DCADもできるし。
いまのところ、特段の問題は感じないわけですが。

動く限りは使ってやらねば。

拍手[0回]

プロフィール

HN:
Adel
年齢:
36
性別:
男性
誕生日:
1989/09/17
職業:
会社員
趣味:
モチベーション探し
自己紹介:
ロボットつくるのが夢

ブログ内検索

アクセス解析